36365线路检测中心
苏步青谷超豪纪念馆
网站首页
首页
学院概况
学院简介
历史沿革
机构设置
现任领导
师资队伍
师资介绍
教授名录
人才工程
学科建设
学科简介
机构平台
科研成果
人才培养
本科生教育
研究生教育
考研考博
服务地方
教师培训
科普活动
阳光敬老
暑期实践
招生就业
本科生招生
研究生招生
学生就业
信息中心
学院动态
媒体数理
教工公告
学生公告
讲座信息
党群工作
基层组织
教工党建
学生党建
党建特色
清廉数理
工会工作
学生天地
团学动态
学风建设
学科竞赛
科研创新
先进榜样
研究生动态
校友工作
校友故事
校友动态
校友基金
表格下载
表格下载
学院内网
学院文件
院务公开
教务公开
您当前的位置:
首页
>
学生天地
>
研究生动态
>
正文
学生天地
团学动态
学风建设
学科竞赛
科研创新
先进榜样
研究生动态
院务公开
院长信箱
slxy@wzu.edu.cn
人才招聘
温大36365线路检测中心期待您的加入!
学术交流
36365线路检测中心学术交流
研究生动态
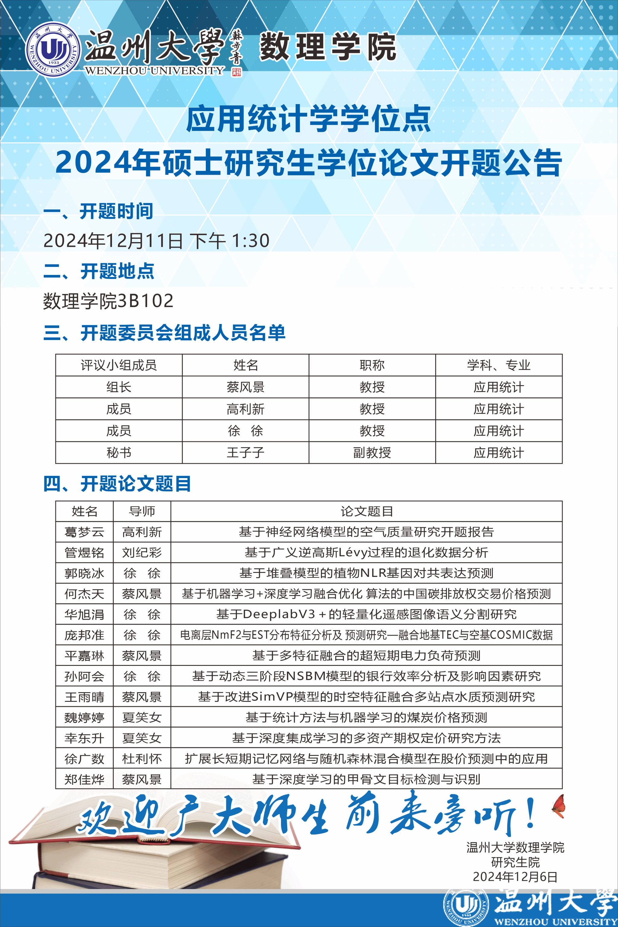
36365线路检测中心2023级(应用统计)专业型硕士研究生学位论文开题报告信息公告
来源:36365线路检测中心 浏览人数: 发布时间:2024-12-06
上一篇:
36365线路检测中心2023级学科教学(物理)专业型硕士研究生学位论文开题报告信息公告
下一篇:
36365线路检测中心2023级(数学)学术型硕士研究生学位论文开题报告信息公告(更新中)
[返回列表]
[打印本页]
快速通道
36365线路检测中心
行政办公网
36365线路检测中心图书馆
36365线路检测中心邮箱
经费信息公开
联系我们
地址:36365线路检测中心南校区3号楼
电话:00-86-0577-86689098
传真:00-86-0577-86689528
邮编:325035
邮箱:slxy@wzu.edu.cn
关注我们
版权所有
36365线路检测中心
浙ICP备07006821号-1
技术支持:
捷点科技